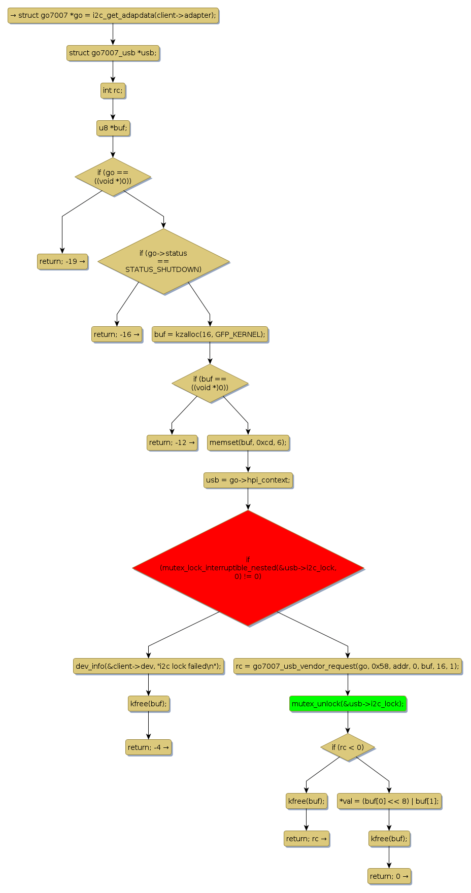
Instance Verification Kit (IVK)
mutex lock @ [5974+45+/linux-3.19-rc1/drivers/media/usb/go7007/s2250-board.c]
Instance Signature: i2c_lock
|
The Matching Pair Graph:
|
|
Function Name
|
Control Flow Graph (CFG)
|
Events Flow Graph (EFG)
|
Source Correspondence
|
|
read_reg_fp
|
|
|
[5598+11+/linux-3.19-rc1/drivers/media/usb/go7007/s2250-board.c]
|